MK网官方站网页版
学校概况
学校简介
学校领导
优势特色
办学成就
新闻公告
新闻中心
党建工作
学历教育
国开本专科
成人学历教育
一年制中专
非学历教育
社区大学
普通话
职业技能等级认定
教师培训
国家老年大学
资源平台
国开一平台
直播课堂
学分银行
试卷库
成人学习平台
联系我们
联系我们
部门电话
N.J.R.T.V.U
新闻快讯
社区教育
学历教育
非学历教育
分校新闻
校园活动
新闻快讯
当前位置:
MK网官方站网页版
> 新闻快讯 > 学历教育 >
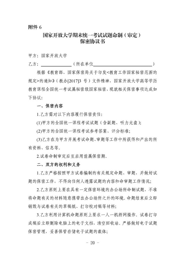
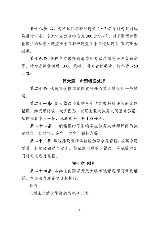
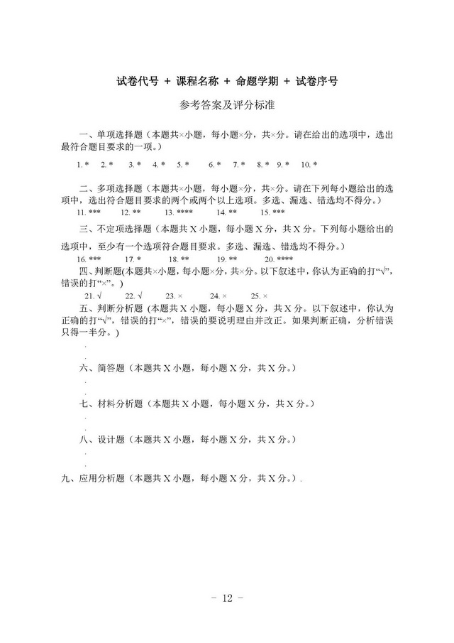
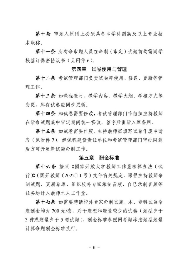
国家开放大学期末统一考试纸质试卷命制与管理办法
发布时间:2023年12月26日 来源: 点击:9499
上一篇:
国家开放大学全国统一考试试卷安全保密管理规定
下一篇:
[国家开放大学]关于国家开放大学启用新版毕业证书学位证书的说明
MK网官方站网页版版权所有@2025 蜀ICP备05005477号
学校地址:四川省内江市翔山路103号 邮编:641000
开云手机登录入口
|
江南网站
|
乐虎最新网站
|
半岛注册
|
AK网页
|
乐鱼网页版登录入口
|
MK网官方站网页版
|
好博线上注册
|
乐鱼网页登录官网
|